Instance Verification Kit (IVK)
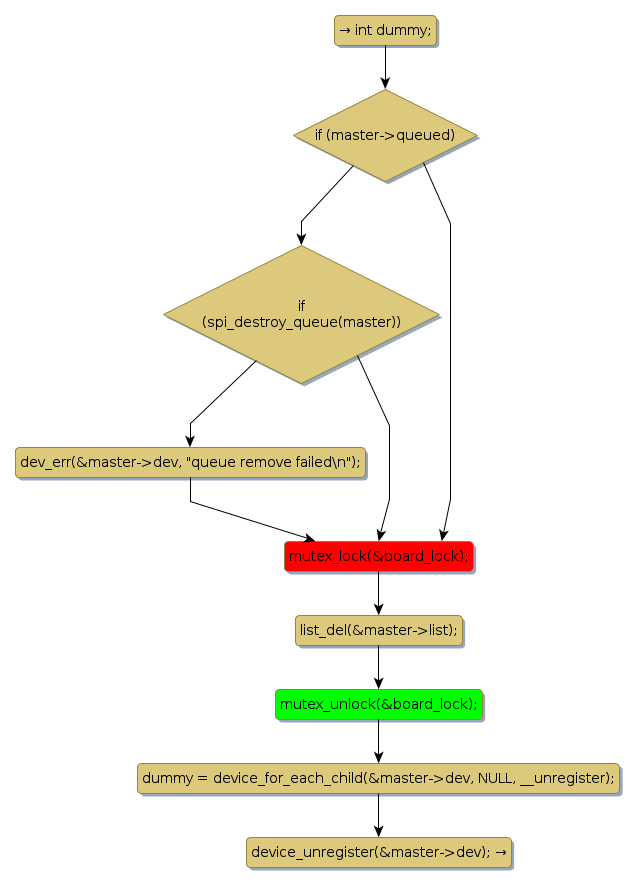
mutex lock @ [43323+24+/linux-3.19-rc1/drivers/spi/spi.c]
Instance Signature: board_lock
|
The Matching Pair Graph:
|
|
Function Name
|
Control Flow Graph (CFG)
|
Events Flow Graph (EFG)
|
Source Correspondence
|
|
spi_unregister_master
|
|
|
[43147+21+/linux-3.19-rc1/drivers/spi/spi.c]
|